郑州拟出台城市更新新规!这类项目进度滞后将被替换 | 全文
【大河财立方消息】10月20日,郑州市城乡建设局发布通告,公开征求《郑州市中央财政支持实施城市更新行动项目管理办法(暂行)》意见。
管理办法提出:
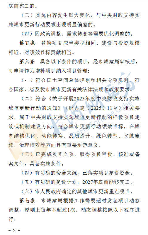
项目动态管理。规范项目管理,明确项目调整条件和流程。对于无法实施、进度滞后、内容偏差等情形的项目,需遴选与原项目类型相同、规模相近、绩效贡献相当的项目进行替换;对于符合城市更新支持方向、已立项、资金落实且2027年底前完工的项目,可以申请增补纳入管理计划。项目动态管理按“项目申报-主管部门初核-市城建局审核”的程序推进,原则上每年调整不超过1次。
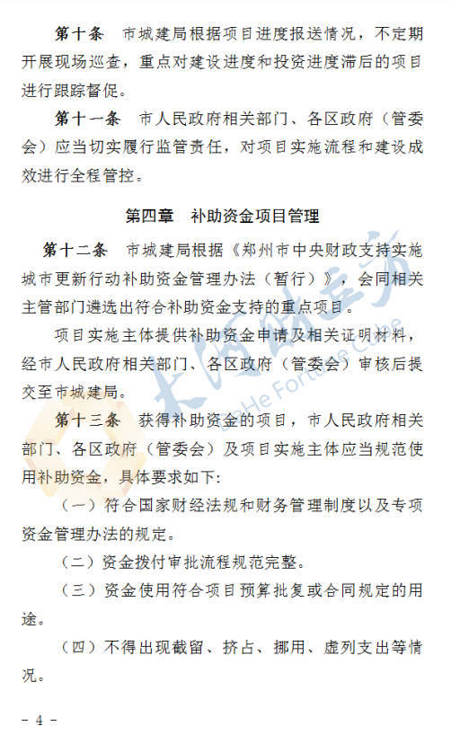
项目实施管理。强化项目实施过程管控,落实信息报送和监督检查要求。实施主体每月报送项目进度,保证项目按计划推进。市城建局不定期组织现场巡查,重点督促进度滞后项目。市级相关部门、各区政府(管委会)履行全程监管责任,确保项目建设进度与成效。
补助资金项目管理。严格补助资金项目管理,规范资金申请和使用相关要求。市城建局会同相关部门遴选补助项目,实施主体按要求提交资金申请材料,经主管部门审核后报市城建局。相关单位需规范使用补助资金,提高资金使用执行率。
记者注意到,今年6月4日,财政部、住房和城乡建设部联合评选了20个中央财政支持实施城市更新行动城市,郑州市入选。


展开全文



责编:陈玉尧 | 审核:李震 | 监审:古筝
版权声明:如无特殊标注,文章均为本站原创,转载时请以链接形式注明文章出处。









评论